Skip to main contentSkip to main navigationSkip to footer content
ECU University
  • Apply
  • Give to ECU
  • Directory
  • Calendar
  • Login
  • Future Students
  • Current Students
  • Tribal Resources
  • Alumni
  • ECU Forward
East Central University
  • Virtual Tour/Campus Tour
  • Academics
  • Admissions
  • Involvement
  • Online Degrees
  • Athletics

Organizational Chart

  1. Home
  2. about-east-central-university
  3. Organizational Chart

View East Central University Organization Chart (pdf)

Org Chart p1

Org charg p2

org chart p3

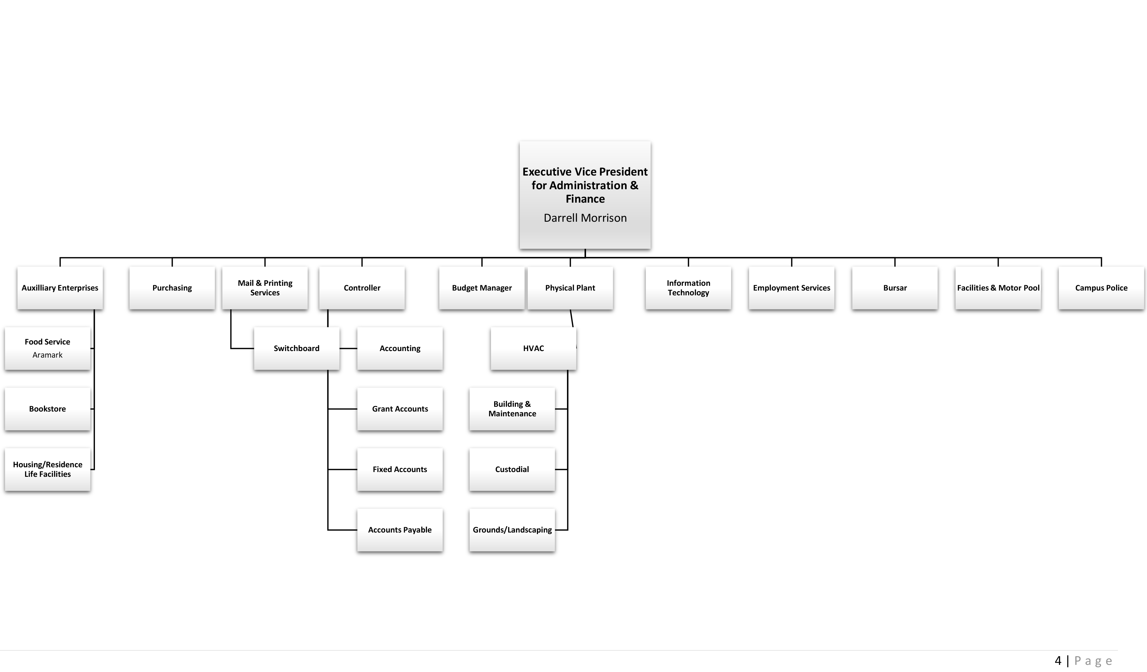
org chart p4

org chart p5

org chart p6

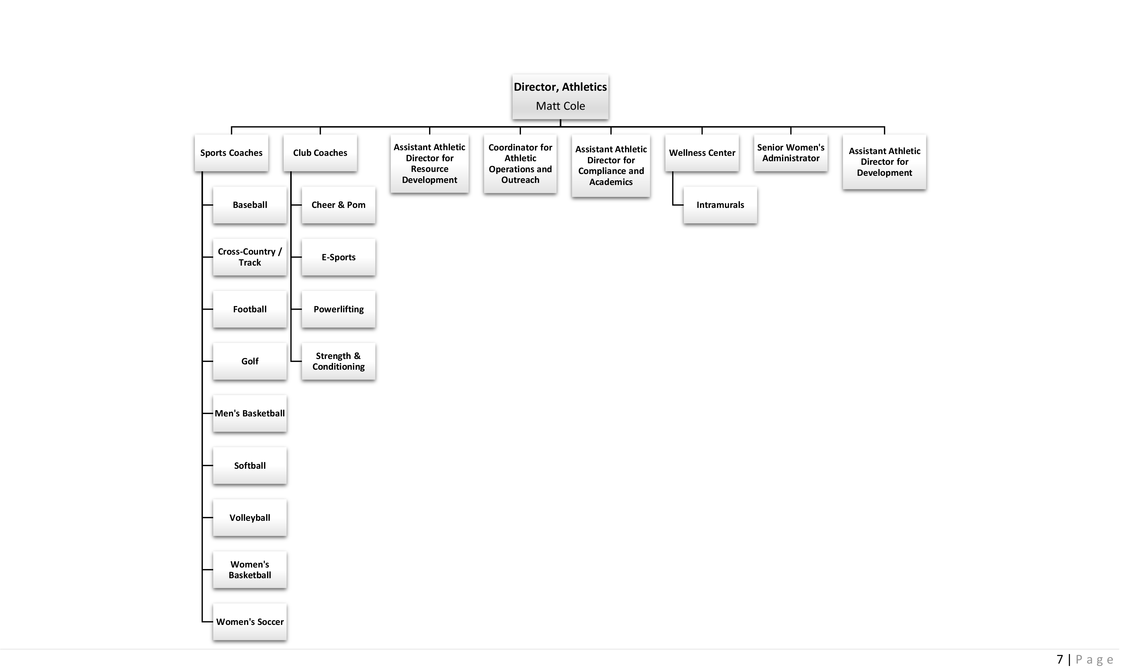
org chart p7

org chart p8

East Central University

East Central University

  • 1100 East 14th Street
    Ada, Oklahoma 74820
  • 580-332-8000
  • About ECU
  • Book Store
  • Find a Major
  • Hours of Operation
  • Library
  • News
  • Consumer Information
  • ECU Tiger Reporting
  • Emergency Procedures
  • Policies and Handbooks
  • Site Navigation
  • Calendar & Events
  • Employment Opportunities
  • Event Request Form
  • Photo Galleries
  • Volunteer
  • Accessibility
  • Funding Reports for the CARES, CRRSAA & ARP Acts
  • Institutional Research
  • Title IX Policy 
  • Facebook
  • Twitter
  • LinkedIn
  • Instagram
  • YouTube
  • ©Copyright 2025. All Rights Reserved.
©